×

魔兽 世界

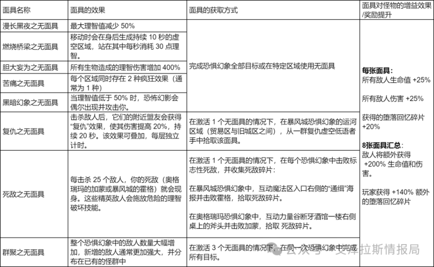
魔兽世界11.15大幻象面具属性效果一览

admin admin 发表于2025-06-07 04:19:48 浏览175 评论0

抢沙发发表评论

魔兽世界11.15大幻象回归,这次大幻象有8个面具,每个面具都有特殊的效果,那么魔兽世界11.15大幻象面具属性效果是什么?下面就给大家带来魔兽世界11.15大幻象面具属性效果一览。

魔兽世界11.15大幻象面具属性效果一览

在《魔兽世界》11.1.5版本中,恐怖幻象回归,对于独狼玩家来说,是一个福利活动。通过单人刷副本,轻松获得英雄级别装备,还可以获取版本上限的鎏金徽章,本次恐怖幻象并没有单独设置每周纹章获取上限,玩家可以无限获取鎏金纹章直至版本上限,开恐怖幻象的时候鎏金纹章的版本上限为720。虽然无法获取神话装备,但是这些鎏金纹章可以用来做制造业的675等级的装备,每一件需要60鎏金纹章,相当于能做12件装备,算上海妖岛的戒指,基本可以穿上一整套准毕业装备。

玩家通过完成恐怖幻象副本还可以获得老兵、勇士以及英雄装备。每周首次完成前5个面具难度的副本,你将获得一件装备。0面具副本掉落632装等的老兵装备,1、2、3面具掉勇士装备,4、5面具的副本掉落英雄装备,6、7、8面具的副本不掉落装备,只掉落鎏金纹章。

虽然这次的恐怖幻象适合独狼玩家刷鎏金,但是也别想得太美好,每一个面具都对应了不同的负面影响,而且面具带得越多,副本里的小怪和BOSS的血量和伤害都会增加,难度并不低。

以下是8个面具的详细情况:

就在4月4日的时候,暴雪又对这次的“恐怖幻象”进行了调整:

1、佩戴1个或更多面具进行游戏时,首领和副官的生命值有所提高。

2、宿敌敌人的强度略微下调。

3、在暴风城法师区的一些施法者队伍中,部分施法者被移除或替换成了近战单位。

4、球体现在会治疗构造体。

5、所有职业定位的构造体基础伤害都有所提高。

6、输出型构造体现在将攻击多个目标,以提高其造成的范围伤害。

7、治疗型构造体的持续伤害效果最多作用于5个目标。

8、复仇面具伤害加成降低至15%(原为20%)。

9、复仇面具现在为单一减益效果,而非包含先前增益效果加成的多个减益效果。

10、疯狂:灼热跳跃(冷却时间从9秒延长到19秒,使其触发频率降低。)

11、疯狂:分裂人格(移除了两个球体,以扩大逃脱的时机,并在紧急情况下增加了一些较小的逃脱路径。)

12、在佩戴5、6、7和8个面具的情况下,玩家可重复获得的鎏金安德麦纹章数量略有增加,分别提高3、4、5和6个,那就是5、6、7、8面具对应7、9、11、13个鎏金纹章)

13、所有难度等级下的每周额外纹章数量为5个。

14、佩戴2个及以上面具时,可重复获得的勇气石数值略有降低。

15、现在,系统会自动保存你上次完成“重访惊魂幻象”时选择的索莉多米构造体,并自动召唤该构造体。

16、此外,在未来,该保存机制还会扩展到你上次完成“重访惊魂幻象”时选择佩戴的面具。对于组队玩家来说,该机制将使用队长上次的选择来开始游戏。

17、修正了各种BUG。最后,我们将在“重访惊魂幻象”里禁用8.3版本的惊魂幻象食物。

本文内容来源于互联网,如有侵权请联系删除。