×

世界

我的世界神迹世界服务器一览2024

admin admin 发表于2025-06-09 06:46:42 浏览195 评论0

抢沙发发表评论

我的世界里面有很多的服务器,每个服务器都有自己的独特的玩法,今天给大家带来的服务器的名字叫:神迹世界,那么下面就是这个服务器的一个具体的IP地址.

我的世界神迹世界服务器一览2024

1.12.2神迹世界-纯放置+RPG 开箱/饰品/神符/套装/R交/二级市场/锻造/1-4倍掉落/副本/世界BOSS/全服掉落/首杀奖励

我的世界2024服务器大全

24c 层叠搭配升级

挂本无压力

本服支持勇者币:代金券

合理打造二级市场

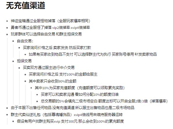
全局无氪金渠道

全部玩家既是创造者又是受利者

本文内容来源于互联网,如有侵权请联系删除。