噬灭者乌格拉克斯是玩家在尼鲁巴尔王宫团本中碰到的第一个BOSS,那么魔兽世界尼鲁巴尔王宫老一噬灭者乌格拉克斯怎么打?下面就给大家带来魔兽世界尼鲁巴尔王宫老一噬灭者乌格拉克斯打法攻略。
魔兽世界尼鲁巴尔王宫老一噬灭者乌格拉克斯打法攻略
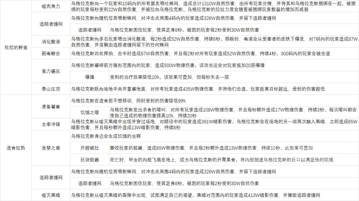
BOSS技能介绍
技能应对
团队战术介绍
团队站位
时间轴
个人技能安排
注意第二个涌动要卡CD用,可以在BOSS消失前打完
本文内容来源于互联网,如有侵权请联系删除。
噬灭者乌格拉克斯是玩家在尼鲁巴尔王宫团本中碰到的第一个BOSS,那么魔兽世界尼鲁巴尔王宫老一噬灭者乌格拉克斯怎么打?下面就给大家带来魔兽世界尼鲁巴尔王宫老一噬灭者乌格拉克斯打法攻略。
BOSS技能介绍
技能应对
团队战术介绍
团队站位
时间轴
个人技能安排
注意第二个涌动要卡CD用,可以在BOSS消失前打完
本文内容来源于互联网,如有侵权请联系删除。