苏雷吉队长席克兰是玩家在尼鲁巴尔王宫团本中碰到的第一个BOSS,那么魔兽世界尼鲁巴尔王宫老五虫巢扭曲者欧维纳克斯怎么打?下面就给大家带来魔兽世界尼鲁巴尔王宫老五虫巢扭曲者欧维纳克斯打法攻略。
魔兽世界尼鲁巴尔王宫老五虫巢扭曲者欧维纳克斯打法攻略BOSS技能介绍
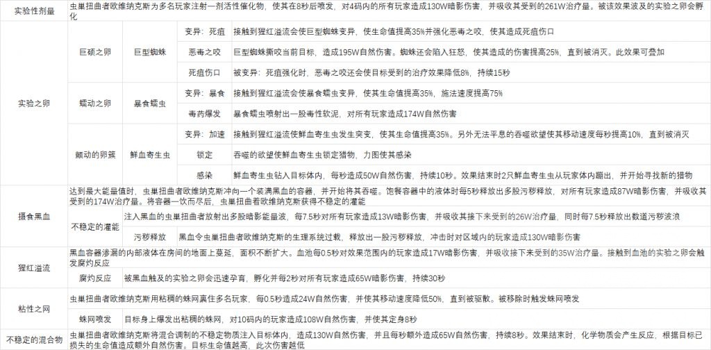
BOSS技能介绍
技能应对
团队战术介绍
破蛋顺序
目前没有特别好用的分配插件,提前靠近蛋,8秒时间及时沟通
时间轴
个人技能安排
本文内容来源于互联网,如有侵权请联系删除。
苏雷吉队长席克兰是玩家在尼鲁巴尔王宫团本中碰到的第一个BOSS,那么魔兽世界尼鲁巴尔王宫老五虫巢扭曲者欧维纳克斯怎么打?下面就给大家带来魔兽世界尼鲁巴尔王宫老五虫巢扭曲者欧维纳克斯打法攻略。
BOSS技能介绍
技能应对
团队战术介绍
破蛋顺序
目前没有特别好用的分配插件,提前靠近蛋,8秒时间及时沟通
时间轴
个人技能安排
本文内容来源于互联网,如有侵权请联系删除。