×

DNF

《DNF》超时空旋涡全职业门槛一览

admin admin 发表于2025-06-03 23:31:58 浏览225 评论0

抢沙发发表评论

地下城与勇士是非常经典的一款多人在线横版网游,游戏的玩法操作简单,新手玩家也可以很容易的上手。游戏里的技能招式也非常帅气,人设定位也很精美,是不可多得的好游戏,下面就一起来看看最新的超时空旋涡全职业门槛一览吧。

DNF》超时空旋涡全职业门槛一览

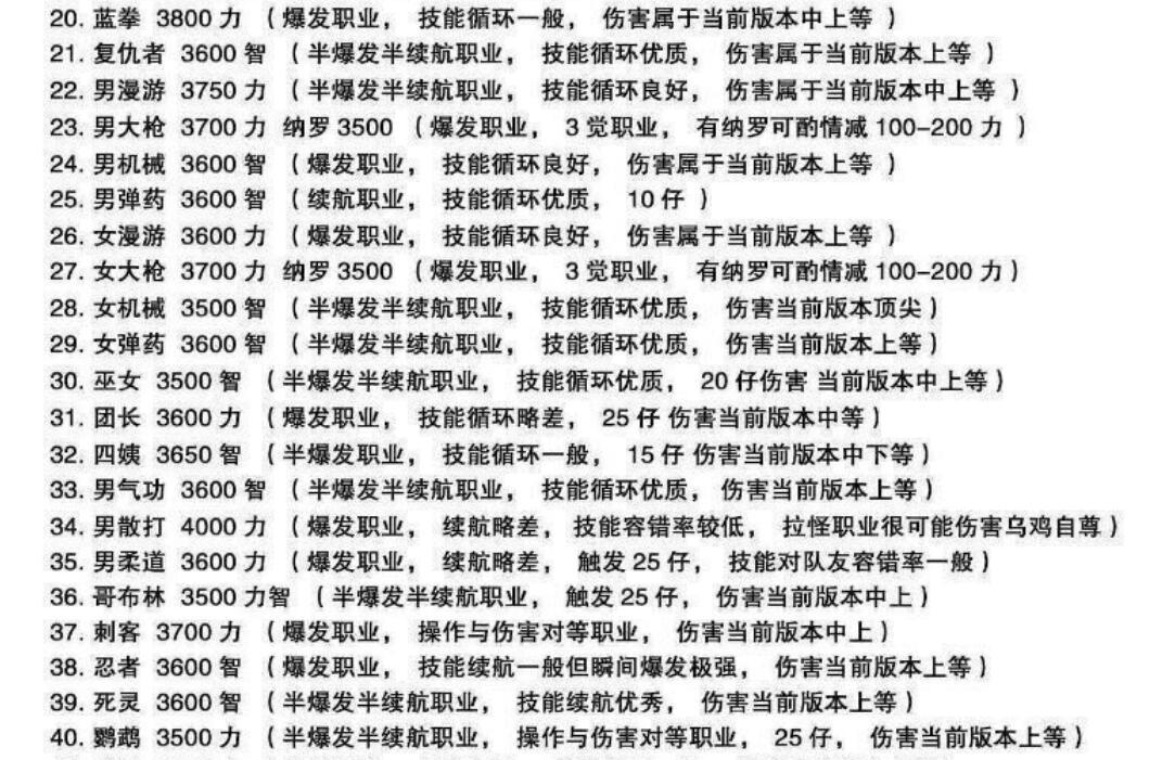
超时空漩涡是DNF目前最高的难度的副本,它与超时空、卢克以及安徒恩有着本质的区别,够得到它门槛的玩家不会超过10%。能够打漩涡本,现在几乎是所有玩家的共同愿望,但怪物血量防御又高得可怕,所以很多DNF玩家至今都还没有申请漩涡的勇气。最近玩家们问得最多的问题就是,各个职业到底什么样的装备才能打漩涡?

为了回答这个问题,游渝文化瓜皮君特意寻找了一份较为权威的全职业漩涡门槛要求图表,只要照着上面的要求来,够了就能打,不够的就还需要提升自己。各个职业的最低要求如图中所示,首先注意前提,不同的称号和宠物有不同的加减分标准,自己是哪一类就按照哪一类来,根据自己的属性面板情况酌情考虑。

辅助以奶爸为例,漩涡本中奶爸要优于奶妈,这是BUFF强度本身决定的,现在的奶妈和奶爸之间的差距有点大了,大概4300体左右的奶爸就能稍胜5000智力的奶妈。面板首先是硬性标准,至于BUFF等级则没有太大的要求,高一点更好,但低个一级两级也没有任何影响。

25C以剑魂为例,剑魂要求相对来说不算高,但也不算低。不过在团长之间有一个不成文的规定,申请漩涡的剑魂,除了需要面板达标之外,而且还有一个最硬性的要求,远古遗愿必须要有,没有的话是万万不会放的。所以没有远古遗愿的玩家,又想打漩涡的,不放买上一个,正好现在也不算贵。

纯C以红眼为例,其实对红眼的要求并没有往上传得那么夸张,但不得不说确实要高于其他职业。本命甲3900力量是团长放人第一眼会看的,所以在附魔方面可以适当做一些手脚,在某些不容易被发现的装备上可以打上力量,面板更加好看而影响几乎没有。独立也是一个十分重要的标准,2600是最低要求,只要满锻造加上搜集箱就足以达成。

漩涡本其实没有想象的那么难,只要按照图中的标准来,一般都是能够稳稳进团的,除非某个别奇葩团长。各位小伙伴,我好了你们呢?

本文内容来源于互联网,如有侵权请联系删除。