×

《梦幻西游》生养子女攻略

admin admin 发表于2025-06-04 09:14:32 浏览195 评论0

抢沙发发表评论

《梦幻西游》生养子女攻略,梦幻西游怎么生养子女,梦幻西游生养子女详细攻略,梦幻西游子女拜师攻略,梦幻西游怎么养一个强力的孩子,小编这就带大家来看看。

子女出生

生育:游戏中已经结婚的夫妻玩家,可以养育自己的小宝宝。在彼此友好度达到2000以上,且等级≥65时,夫妻组队,由队长将滋补的“千年人参”交给管家,作为女主人的滋补营养品,即有30%的几率获得生养宝宝的机会。千年人参在官职任务和挑战二十八星宿时有很小几率可能获得。将人参交给管家后,如果成功获得生育宝宝的机会,在等待一周后,玩家指使佣人时有20%的几率得到宝宝出生的提示,每对夫妻最多可养育4名子女。

领养:等级≥80的单身玩家可以通过领养获得可爱的小宝宝,只要获得一本《孤儿名册》,并且玩家拥有自己的住房,即可获得领养资格。完成官职任务和挑战二十八星宿时有很小几率可能获得孤儿名册,将它交给长寿村的马婆婆(43,71),即可领养到可爱的小宝宝,每位单身玩家最多领养2名子女。

子女属性

性别:无论生育还是领养的小宝宝,性别均是随机的。

种族:生育的宝宝,种族会在父母的种族中随机选择;领养的宝宝种族与领养者相同。

姓名:刚出生的宝宝由系统根据种族和性别自动命名,玩家可对其进行更改,每次改名需花费10万两银子。

资质:宝宝在幼年和成年时期有着不同的资质属性。幼年时期拥有武学悟性、法术悟性、体质和心态等属性,成年后的资质类型与召唤兽类似。玩家可以通过喂养、教导、寻师、搜寻宝物等方式,提高宝宝的各种资质。

子女培养

子女出生或领养后,玩家可以对其进行各方面的培养,逐渐提高小宝宝的能力。

幼年时期的宝宝有武学法术心态和体质四种悟性,玩家可以查看到当前宝宝的永久悟性和临时悟性,每天零点时会根据宝宝永久悟性和临时悟性的对比,来提高各项永久悟性。

通过平时的知识教导可以提高宝宝各项临时悟性,给予宝宝某些玩具书籍等儿童用品,可以同时提高宝宝某项永久悟性和临时悟性。

宝宝在幼年时期的各种属性状态,均会影响到成年后的能力和资质。

知识教导:通过父母和宝宝之间的交谈,提高宝宝在某些方面的悟性。

关注温饱:找来宝宝喜欢的食品,可以增强宝宝的体质。

拜师学艺:当子女的武学、法术悟性、心态及体质达到一定要求后,可带子女找十二门派的师傅拜师。

搜寻宝物:在平时打怪以及封妖、捉鬼、种族任务中,玩家有可能获得某些儿童用品,将这些物品交给宝宝能够提高某些资质。随着宝宝获得的儿童用品逐渐增多,再使用这些物品时,获得的收效也会降低,直至某些效果较低的物品无法再使用。

提高武学悟性的宝物:红木短剑、弹弓、猴皮筋、投掷沙包、竹马

提高法术悟性的宝物:山海经、搜神记、列异传、百兽图谱、启蒙棋谱

提高心态的宝物:诗经、道德经、千字文、急就章、论语

提高体质的宝物:瑶池蟠桃、玉灵果、糖葫芦、金柳露、超级金柳露

托管和过继

如果玩家在比较长的时间内不能照顾年幼的孩子,可以委托长寿村的马婆婆代为照顾。在托管期间,孩子的成长进度将暂时停止(即托管时间不会计算在30天的成年的时间内),各项属性不会随时间而变化,直到被父母接回家。每次委托照顾需要消耗200点体力,72小时内只能申请一次托管。

当玩家不准备再养育当前子女时,可以找马婆婆申请“过继”,过继后的子女将无法再取回。

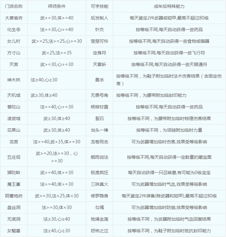
子女拜师

子女的能力提高后,可由父母带去拜师,与门派师傅对话选择“交谈”即可,不同门派对拜师的种族、性别及能力要求也不相同。拜师后的宝宝在成年时将获得一项门派技能及一项特殊能力。

此外,成年后的子女根据门派不同,还能拥有一些特殊能力,玩家每天在家中与成年宝宝“交谈”时,宝宝会发挥相应的能力(要求宝宝状态值达到70以上)。

玩家可以带子女向其师傅领取一些任务,完成后可以提高子女的某项永久属性(如武学悟性、法术悟性等),在师傅要求的任务中需要找到某项属性比较优良的装备,判断标准是该项属性达到基础值1.2倍。(商店所售装备的属性均为基础值)。

《梦幻西游》生养子女攻略

宝宝拜师时的种族及性别要求,与玩家拜师相同;能力方面的要求如下表:

[武=武学悟性,法=法术悟性,心=心态,体=体质]

《梦幻西游》生养子女攻略

孩子新技能

子女等级≥80级可找到门派师傅学习第2个技能。

学习条件:

1.每1个成年孩子只能学习对应门派的第2个技能;

2.子女等级≥80级并完成师傅交代的任务,学习成功扣除50万两学习费。

《梦幻西游》生养子女攻略

子女成年

子女出生或领养后处于幼年时期,需要玩家进行培养,由幼年时期逐渐成长。子女出生30天后(现实时间,玩家不在线依然会计算),将进入成年阶段。成年的子女将拥有参与战斗的能力,成为父母在战斗中的帮手。

宝宝成年后,等级将根据玩家的角色等级和宝宝的当前状态值而决定,如果父母等级不同,携带宝宝出战时,宝宝的等级也可能不同。宝宝的状态值每天刷新一次,如果宝宝当天的温饱度足够,刷新时状态值会获得提升,最高为100。此外根据幼年时期的拜师和教导情况,宝宝还将获得门派技能和某些特殊技能。

玩家与宝宝对话时,可选择设置宝宝的发展方向,即重新分配宝宝当前的属性点数,每次需花费20万两银子。重新分配点数时按照提示,根据5种属性的点数分配比例,设置0~100间的数字作为属性分配的比例,各属性间以逗号格开,每个属性将分配到所占总和的比例,例如10,20,30,20,20。

玩家携带宝宝参战时,在战斗中对自己使用“逍遥镜”即可召唤出宝宝,参战的宝宝将取代当前的召唤兽的位置加入战斗,每次参加战斗时会自动补满气血和魔法。

宝宝在战斗中没有类似召唤兽的忠诚度和寿命限制,也不会获得经验。

成年属性

《梦幻西游》生养子女攻略

成年的子女不再具有武学法术悟性等幼年时的属性,取而代之的是体力资质、法力资质、攻击资质、防御资质、速度资质、躲避资质和技能,这些属性的作用与普通召唤兽的相应属性一样,将影响到子女在战斗中的能力。

宝宝在幼年时期的各种属性状态,均会影响到成年后的能力和资质:

体力资质——受幼年时期“体质”影响

法力资质——受幼年时期“法术悟性”影响

攻击资质——受幼年时期“武学悟性”影响

防御资质——受幼年时期“心态”和“体质”影响

速度资质——受幼年时期“武学和法术悟性中较高者”的影响

躲闪资质——受幼年时期“武学和法术悟性中较高者”的影响

成 长 率——受幼年时期“心态”和“体质”的影响

学习技能

战斗技能:子女成年后,将魔兽要诀给予子女,即可获得相应的召唤兽战斗技能,但每个宝宝最多同时拥有2种召唤兽技能,如果继续使用要诀,会覆盖以前的一种技能。

门派技能:根据子女幼年时所拜的门派不同,成年后可自动获得一项门派技能。

特殊技能:子女在幼年时期,如果有机会获得某些特殊的宝物,在成年之后就能获得相应的特殊技能,每个宝宝只能使用其中一件宝物,这些宝物包括:奇异果、黄帝内经、还魂密术和蚩尤武诀。

《梦幻西游》生养子女攻略

携子出游

玩家与子女对话,选择“携带出游”即可携带子女出游。如果想将子女放回家里,只要回到家中放出宝宝即可。

已经养育宝宝的夫妻如果准备离婚,必须将宝宝带在身边。离婚时宝宝由谁携带,在离婚后宝宝就由谁抚养。

子女生日

玩家可以携带子女到佣人处查询子女生日。在生日当天,可在佣人处领取生日礼物“红鸡蛋”,成年子女服用红鸡蛋后,在接下来的一个星期内保持当前状态,不需要关注温饱。在这段期间内,子女可以正常发挥相应的门派特色能力。

《梦幻西游》生养子女攻略

雄黄酒

“雄黄酒”可以指定增加孩子某些资质或成长。每年最多使用10个。

“雄黄酒”的可以交易、摆摊,可向其他玩家购买获得。也可以参与部分活动玩法获得,主要为:端午节活动、部分副本(暂未开放)、子女生日、六艺修行等。

子嗣培养计划工具

玩家可以在佣人处模拟孩子的养育过程与结果,还可以将模拟的养育计划保存后委托佣人执行计划代为养育。在计划执行后,系统每天会根据计划内容向玩家提示当日的喂养方案。

养育界面:

《梦幻西游》生养子女攻略

进入计划制定界面后,玩家可详细制定每天的养育情况,玩具列表内的道具、拜师、特技学习三项只有在满足条件时才会显示或允许操作。

执行:执行已保存的养育计划,系统会根据计划内容每天向玩家提示当日的喂养方案;

保存:每个佣人(家)只允许同时保存3份计划,每保存一份需消耗一定体力;

统计:查询当前计划的详细情况;

清除当前:选择任意喂养日后点击此项,可清除该日及以后的计划;

全部清除:清除当前计划内所有内容,重新制定;

加满临时:任意选择一个喂养日选择此项后,临时状态全部加满至100;

师门任务:可选择此项完成每日2个师门任务(必须在拜师后)

删除:删除当前计划(已保存);

《梦幻西游》生养子女攻略

返回功能:

如果喂养过程出现错误,玩家可在未成年孩子处,选择“返回之前的喂养日”,输入要返回到第几个喂养日即可。

《梦幻西游》生养子女攻略

此功能不限制使用次数,每次返回时会消耗一定体力,并根据返回的天数来消耗一定的金钱。

备注:

1)每个佣人只允许同时执行1份计划;

2)计划的使用只起到提示的作用,对孩子数据本身没有任何影响;

3)如果房屋内有2个未成年孩子,则使用同一份培养计划;

4)每天的喂养计划及喂养情况的执行可在孩子处选择“查看养育计划”查阅;

5)原有的喂养模式继续保留,只是在喂养结束后需手动去刷新孩子数据;

6)孩子成年所需的天数没有改变。

本文内容来源于互联网,如有侵权请联系删除。